合同诈骗罪如何界定与防范?
合同诈骗罪专题整理
核心概念与定义
合同诈骗罪,是指以非法占有为目的,在签订、履行合同过程中,骗取对方当事人财物,数额较大的行为。
- 法律依据:《中华人民共和国刑法》第二百二十四条。
- 本质特征:它是一种“以合同为幌子的诈骗”,既侵犯了合同对方当事人的财产所有权,也破坏了国家对合同市场的管理秩序,属于双重客体的犯罪。
- 与普通诈骗罪的关系:合同诈骗罪是诈骗罪的一种特殊形式,二者是法条竞合关系,当行为人利用合同进行诈骗时,优先适用《刑法》第二百二十四条的规定。
构成要件详解
(一) 客体要件 本罪侵犯的是复杂客体:
- 主要客体:公私财产所有权。
- 次要客体:国家对合同市场的管理秩序。
(二) 客观要件 本罪的客观方面表现为在签订、履行合同的过程中,骗取对方当事人财物,且数额较大。
- 行为时空:必须发生在“签订、履行合同的过程中”,这是区分合同诈骗罪与普通诈骗罪的关键。
- 签订合同:指合同双方就主要条款达成一致,合同成立或生效的阶段。
- 履行合同:指合同生效后,双方按照约定履行各自义务的阶段。
- 欺骗行为:采用虚构事实、隐瞒真相的方法,使对方当事人产生错误认识并基于此错误认识处分财产。
- 因果关系:欺骗行为与对方当事人基于错误认识而交付财物之间必须存在刑法上的因果关系。
- 财产损失:对方当事人因受骗而遭受了财产损失。
(三) 主体要件 本罪的主体为一般主体,任何年满16周岁、具有刑事责任能力的自然人均可构成本罪,单位也可以成为本罪的主体。
(四) 主观要件 本罪的主观方面为直接故意,并且必须具有“非法占有目的”,这是合同诈骗罪的核心和灵魂,也是区分罪与非罪、此罪与彼罪的关键。
“非法占有目的”的认定
“非法占有目的”是区分合同纠纷与合同诈骗罪的根本界限,司法实践中,通常结合以下主客观因素进行综合判断:
(一) 推定“非法占有目的”的客观情形(刑法第二百二十四条明文规定) 只要行为人在签订、履行合同过程中存在以下行为之一,即可推定其具有非法占有目的:
- 以虚构的单位或者冒用他人名义签订合同的:如使用虚假的公司名称、盗用他人名义、使用伪造的印章等。
- 以伪造、变造、作废的票据或者其他虚假的产权证明作担保的:如使用伪造的银行汇票、本票、支票,或者虚假的土地使用权证、房屋所有权证等。
- 没有实际履行能力,以先履行小额合同或者部分履行合同的方法,诱骗对方当事人继续签订和履行合同的:俗称“钓鱼式”诈骗,先给点甜头,骗取对方信任后,再骗取更多财物。
- 收受对方当事人给付的货物、货款、预付款或者担保财产后逃匿的:这是典型的“拿了就跑”,直接表明了其不想履行的意图。
- 以其他方法骗取对方当事人财物的:这是一个兜底条款,用于涵盖其他具有同样性质的诈骗行为,如:
- 设置根本无法履行的合同:如签订一份需要极高技术或稀缺资源的合同,而行为人明知自己完全不具备履行能力。
- 通过签订合同骗取对方的“定金”、“保证金”后,用于挥霍、偿还债务或进行其他违法犯罪活动,而非用于合同履行。
(二) 排除“非法占有目的”的情形 在以下情况下,即使合同未能履行,也不能轻易认定为合同诈骗罪,可能属于民事合同纠纷:
- 有实际履行能力:行为人具备履行合同所必需的资金、货源、技术等条件。
- 主观上没有非法占有的故意:行为人因经营不善、市场变化、不可抗力等客观原因导致合同无法履行,愿意承担违约责任,并有积极补救的意愿和行动。
- 未采取虚构事实、隐瞒真相的欺骗手段:双方是在平等、自愿的基础上签订合同,后因合同履行过程中出现问题而产生争议。
与相关罪名的区分
(一) 合同诈骗罪 vs. 普通诈骗罪
- 联系:手段上都包含欺骗行为,主观上都有非法占有目的。
- 区别:
- 行为方式不同:合同诈骗罪必须利用“合同”这一载体;普通诈骗罪则无此限制,手段多种多样(如冒充军人、神医、电信诈骗等)。
- 犯罪客体不同:合同诈骗罪侵犯了双重客体;普通诈骗罪主要侵犯单一客体(财产所有权)。
- 立案标准不同:两罪的立案追诉标准(数额)可能不完全相同,需参照最新的司法解释。
(二) 合同诈骗罪 vs. 合同纠纷
- 核心区别:主观上是否具有“非法占有目的”。
- 判断方法:综合考察行为人的履约能力、履约行为、对标的物的处置方式、事后态度等。
- 合同纠纷:属于民事法律关系,当事人应通过民事诉讼解决。
- 合同诈骗罪:属于刑事犯罪,需通过刑事诉讼程序追究行为人的刑事责任。
(三) 合同诈骗罪 vs. 诈骗罪(金融诈骗类)
- 贷款诈骗罪:行为人利用签订借款合同进行诈骗,骗取的是银行等金融机构的贷款,两者是法条竞合关系,优先适用特别法条,即贷款诈骗罪。
- 票据诈骗罪、金融凭证诈骗罪等:同样利用合同或合同相关文件(如票据)进行诈骗,优先适用相应的特别法条。
(四) 合同诈骗罪 vs. 串通投标罪
- 区别:串通投标罪的核心是投标人之间或投标人与招标人之间相互串通,损害招标人或其他投标人的利益,侵犯的是招投标市场的公平竞争秩序,虽然可能涉及签订合同,但其行为目的并非直接“非法占有”某一方的财物,而是为了不正当中标,如果中标后,行为人利用签订合同的机会骗取对方财物,则可能同时构成串通投标罪和合同诈骗罪,数罪并罚。
司法实践中的难点与应对
(一) 难点一:主观故意的证明
- 问题:“非法占有目的”是主观心态,难以直接证明。
- 对策:通过客观行为进行“推定”,司法机关会全面审查以下证据:
- 履约能力证据:资金流水、资产状况、供应链情况等。
- 履约行为证据:是否按合同约定支付款项、交付货物、提供服务。
- 对标的物的处置证据:骗取的财物是用于挥霍、转移,还是投入到合同相关的生产经营中。
- 事后态度证据:在对方催讨时,是积极沟通、协商解决,还是躲藏、逃匿。
(二) 难点二:单位犯罪与个人犯罪的区分
- 问题:如何区分是单位意志还是个人意志。
- 对策:审查以下方面:
- 决策过程:是否由单位决策机构(如董事会、股东会)决定。
- 利益归属:骗取的财物是归单位所有,还是归个人或少数人所有。
- 行为实施:是以单位名义实施,还是个人行为。
(三) 难点三:罪与非罪的界限
- 问题:经济活动中出现风险和亏损,何时上升为刑事犯罪。
- 对策:坚持主客观相统一的原则,不能仅因合同未能履行或造成损失就认定为犯罪,必须查明损失的原因是源于市场风险、经营不善,还是源于行为人的诈骗故意。
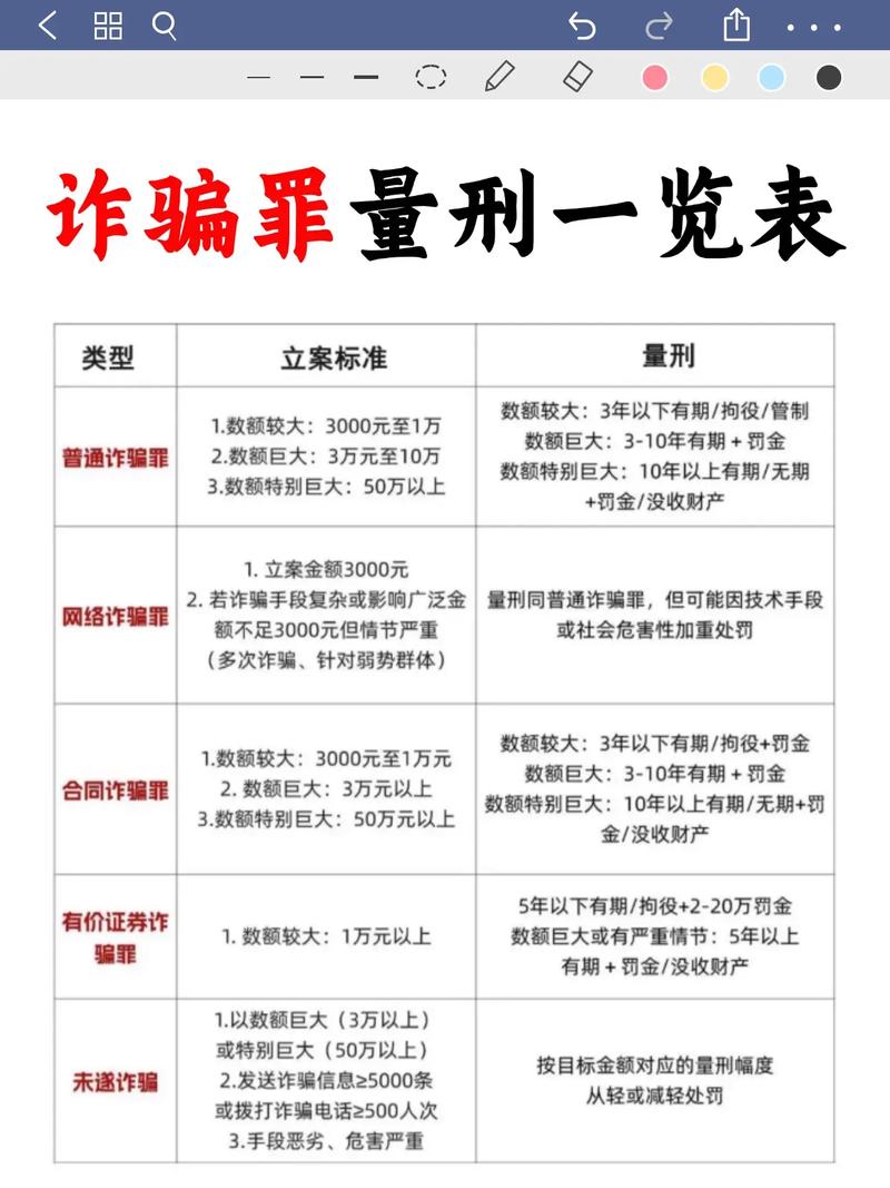
刑事责任与量刑
(一) 立案追诉标准 根据最高检、公安部《关于公安机关管辖的刑事案件立案追诉标准的规定(二)》:
- 个人:诈骗公私财物价值1万元以上的,应予立案追诉。
- 单位:诈骗公私财物价值10万元以上的,应予立案追诉。
(二) 量刑档次(《刑法》第二百二十四条)
- 数额较大(个人1万以上,单位10万以上):
- 处三年以下有期徒刑或者拘役,并处或者单处罚金。
- 数额巨大或者有其他严重情节(个人10万以上,单位50万以上):
- 处三年以上十年以下有期徒刑,并处罚金。
- 数额特别巨大或者有其他特别严重情节(个人50万以上,单位250万以上):
- 处十年以上有期徒刑或者无期徒刑,并处罚金或者没收财产。
“其他严重情节”和“其他特别严重情节”,通常包括但不限于:
- 导致被害人重大经济损失。
- 多次进行合同诈骗。
- 诈骗救灾、抢险、防汛、优抚款物。
- 严重影响生产、经营。
防范建议(民事主体角度)
- 事前审查:签订合同前,务必对合作方的主体资格、注册资本、履约能力、商业信誉进行详尽的尽职调查。
- 合同规范:使用标准合同范本,明确约定双方的权利义务、违约责任、争议解决方式等核心条款,避免模糊不清。
- 履约监控:在合同履行过程中,保持警惕,密切监控对方履约情况,定期对账,发现异常及时采取措施。
- 风险预警:对于要求支付大额“定金”、“保证金”或预付款的情况,要格外谨慎,一旦发现对方有逃匿、失联迹象,应立即报警。
- 证据留存:妥善保管所有与合同相关的书面材料、电子数据、通讯记录等,以备不时之需。
合同诈骗罪是经济领域高发的犯罪类型,其核心在于“以合同为外衣,行诈骗之实”,在司法实践中,“非法占有目的”的认定是区分罪与非罪的关键,必须综合全案证据,从行为人的履约能力、履约行为、事后态度等多个维度进行客观、审慎的判断,既要严厉打击犯罪分子,也要避免将正常的民事合同纠纷错误地刑事化,以维护市场经济的健康发展和法律的公平正义。
作者:99ANYc3cd6本文地址:https://nbhssh.com/post/11323.html发布于 昨天
文章转载或复制请以超链接形式并注明出处宁波恒顺财经知识网



