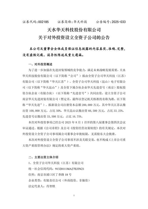
投资企业对外投资决议需满足哪些条件?
第一部分:核心概念与法律依据
什么是对外投资决议?
对外投资决议,是指公司的权力机构(股东会或股东大会)或决策机构(董事会),就公司是否对外进行投资、投资的具体方案等重大事项进行审议并形成具有法律效力的书面文件。
这份决议是公司对外投资行为的“出生证明”和“授权书”,是后续所有投资行为(如签订合同、支付款项、办理工商变更等)的合法基础。
法律依据
根据《中华人民共和国公司法》,对外投资决议的权限划分如下:
-
股东会/股东大会决议: 审议批准公司对外投资、转让或者处置重大资产,对外担保等事项。“重大”的标准通常由公司章程规定。
- 《公司法》第三十七条(针对有限责任公司):股东会行使包括“对公司增加或者减少注册资本作出决议”、“对发行公司债券作出决议”、“对公司合并、分立、解散、清算或者变更公司形式作出决议”以及“对公司章程规定的须经股东会决议的其他事项作出决议”等职权。
- 《公司法》第九十九条(针对股份有限公司):股东大会行使与有限责任公司股东会类似的职权。
-
董事会决议: 制订公司的年度财务预算方案、决算方案、利润分配方案和弥补亏损方案、发行公司债券或其他证券及上市方案等,在对外投资的具体操作层面,董事会通常负责执行股东会的决议,并决定具体的投资方案、选择投资对象、谈判条款等。
(图片来源网络,侵删)- 《公司法》第四十六条(针对有限责任公司):董事会行使包括“制订公司的年度财务预算方案、决算方案”、“制订公司的利润分配方案和弥补亏损方案”、“制订公司增加或者减少注册资本以及发行公司债券的方案”等职权。
- 《公司法》第一百零八条(针对股份有限公司):董事会行使与有限责任公司董事会类似的职权。
核心要点:
- 权限划分: “决定权”在股东会,“制订/执行权”在董事会。
- 章程优先: 《公司法》授予公司章程更大的自主权,公司章程可以对重大投资的金额、比例等标准作出更具体的规定,如果章程规定的标准低于《公司法》规定的标准(如对外投资总额超过公司净资产50%),则应优先适用章程的规定。
第二部分:对外投资决议的必备要素
一份合法有效的对外投资决议,必须包含以下核心内容:
-
会议基本信息
- 会议名称: XX有限公司第X届第X次股东会决议”或“XX有限公司第X届第X次董事会决议”。
- 会议时间: 年、月、日、具体时间点。
- 会议地点: 具体的地址。
- 会议召集人: 是谁召集的本次会议(如董事长、执行董事、持有一定比例股权的股东等)。
- 会议主持人: 通常是董事长或由其指定的人员。
- 应到会人数/代表数: 股东会/董事会应有的总人数或所代表的股权总数。
- 实到会人数/代表数: 实际参加会议的人数或所代表的股权总数。
- 列席人员: 如监事、高级管理人员等。
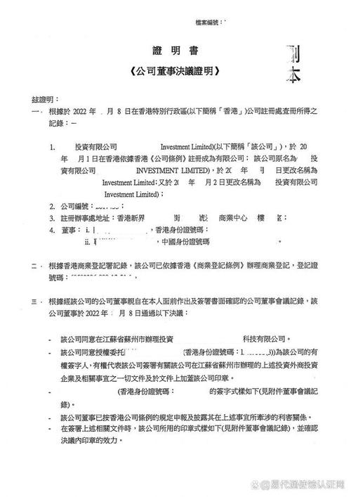
-
会议通知情况
(图片来源网络,侵删)说明会议通知的发出时间、方式和内容,这证明了会议的召开程序合法,保障了股东的知情权和参与权。
-
(决议的核心)
- 投资背景与目的: 简要说明公司为何要进行此次投资,为优化公司产业结构,拓展新业务领域,提升公司核心竞争力”等。
- 投资方案详情:
- 投资主体: 由本公司(XX有限公司)进行投资。
- 投资对象: 投资给哪个公司或个人(需写明全称、统一社会信用代码等)。
- 投资金额: 本次投资的总金额(人民币/外币)。
- 投资方式: 资金出资、实物出资、股权出资、技术出资等。
- 资金来源: 公司自有资金、银行贷款等。
- 投资期限: 投资的起止时间,或是否为长期持有。
- 占被投资公司股权比例: (如果是股权投资)。
- 决策权限说明: 明确指出本次投资事项根据《公司法》及公司章程第X条规定,需经股东会/董事会审议批准。
-
审议与表决情况
- 表决方式: 采用记名投票、举手表决或其他方式。
- 表决结果:
- 同意: 同意票数/代表数,占总票数/代表数的比例。
- 反对: 反对票数/代表数,占总票数/代表数的比例。
- 弃权: 弃权票数/代表数,占总票数/代表数的比例。
- 决议结论: 明确写出“经与会股东/董事审议,一致同意/以X%的同意率通过了如下决议……”。
-
签署部分
- 法定代表人/董事长签字: 通常由会议主持人签字。
- 公司盖章: 必须加盖公司公章,这是决议生效的关键。
- 与会股东/董事签字: 所有参会并投票的股东或董事应在决议上亲笔签名,对于股份有限公司,可以由出席会议的董事签字。
第三部分:标准范本(模板)
以下提供两个模板,请根据公司性质(有限公司/股份公司)和决策机构(股东会/董事会)选择使用。
有限责任公司股东会对外投资决议
XX有限公司股东会决议
会议时间: XXXX年XX月XX日 XX时XX分 会议地点: 公司会议室(或:XX市XX区XX路XX号) 会议性质: 临时股东会会议(或:第X届第X次定期股东会会议) 召集人: 董事长 [姓名] (或:执行董事 [姓名] / 持有XX%以上股权的股东 [姓名]) 主持人: [姓名] 应到股东: 3名(或:代表100%股权) 实到股东: 3名(或:代表100%股权) 列席人员: 监事 [姓名]、总经理 [姓名]
会议通知已于XXXX年XX月XX日以[书面/传真/邮件]方式向全体股东发出。
本次会议审议并表决了《关于公司对外投资的议案》,现将具体决议内容纪要如下: 为拓展公司业务范围,提升市场竞争力,公司拟以人民币 [具体金额] 万元,向 [被投资公司全称]**(统一社会信用代码:[XXXXXXXXXXXXXXXXXX])进行投资,投资方式为 [货币/实物/技术等],占其 [XX]% 的股权,本次投资资金来源为公司自有资金。
根据《中华人民共和国公司法》及本公司章程第 [XX] 条规定,本次投资事项需经代表三分之二以上表决权的股东通过。
审议与表决情况: 经与会股东充分讨论,以记名投票方式进行表决,表决结果如下:
- 同意: 3名股东(代表100%表决权)
- 反对: 0名股东(代表0%表决权)
- 弃权: 0名股东(代表0%表决权)
决议结论: 与会股东一致同意,公司对外投资人民币 [具体金额] 万元,向 [被投资公司全称] 进行投资,授权公司 [执行董事/董事会] 具体办理本次投资相关的所有事宜,包括但不限于签订投资协议、办理工商变更登记、支付投资款等。
特此决议。
与会股东(签字/盖章):
[股东A姓名]: [股东B姓名]: [股东C姓名]:
(或:由法定代表人/董事长签字) 法定代表人/董事长(签字):
XX有限公司(公章) XXXX年XX月XX日
股份有限公司董事会对外投资决议
XX股份有限公司董事会决议
会议时间: XXXX年XX月XX日 XX时XX分 会议地点: 公司会议室 会议召集人: 董事长 [姓名] 会议主持人: [姓名] 应到董事: 9名 实到董事: 9名 列席人员: 监事 [姓名]、总经理 [姓名]、董事会秘书 [姓名]
会议通知已于XXXX年XX月XX日以[书面/传真/邮件]方式向全体董事发出。
本次会议审议并表决了《关于公司对外投资设立子公司的议案》,现将具体决议内容纪要如下: ** 为实施公司战略发展规划,公司拟在 [XX城市] 投资设立一家全资子公司,暂定名为“XX [XX] 有限公司”(最终以工商登记为准),注册资本为人民币 [具体金额] 万元,其中公司以货币方式出资人民币 [具体金额] 万元,占其100%股权,本次投资资金来源为公司自有资金。
审议与表决情况: 经与会董事充分讨论,以记名投票方式进行表决,表决结果如下:
- 同意: 9名董事
- 反对: 0名董事
- 弃权: 0名董事
决议结论: 与会董事一致同意,公司出资人民币 [具体金额] 万元,投资设立“XX [XX] 有限公司”,授权公司总经理 [姓名] 先生/女士,并代表公司签署本次投资相关的所有法律文件,办理工商注册登记、银行开户、税务登记等一切必要手续,并办理后续相关事宜。
特此决议。
与会董事(签字):
[董事A姓名] [董事B姓名] ... [董事I姓名]
XX股份有限公司(公章) XXXX年XX月XX日
第四部分:注意事项与风险提示
- 程序合法是前提: 确保会议的召集、通知、召开、表决等程序完全符合《公司法》和公司章程的规定,否则决议可能被认定为无效。
- 内容清晰明确: 决议中的关键信息(如投资金额、对象、方式)必须清晰、准确,避免使用模糊不清的词语。
- 决议与执行分离: 决议是“决定”,执行是“行动”,决议中应明确授权给具体的执行人(如总经理、董事会成员),由其负责签署合同、办理手续等具体操作,但执行范围不得超出决议授权。
- 信息披露与关联方回避: 如果投资对象是公司的股东、实际控制人、董事、监事或高级管理人员及其关联方,该关联方应回避表决,并予以披露,这关系到公司的中小股东利益。
- 后续档案管理: 决议文件是公司重要的法律档案,应妥善保管原件,并作为公司章程、工商变更、财务审计等环节的重要依据。
- 咨询专业人士: 对于重大的、复杂的对外投资(特别是涉及跨境、VIE架构、对赌协议等),强烈建议在投资前咨询律师、会计师等专业人士的意见,以规避潜在的法律和财务风险。
作者:99ANYc3cd6本文地址:https://nbhssh.com/post/1132.html发布于 2025-12-19
文章转载或复制请以超链接形式并注明出处宁波恒顺财经知识网



