欠条怎样写才具有法律效力?
核心原则:一份有效的欠条必须具备什么?
一份欠条要具备法律效力,最核心的是要满足以下几个基本条件:
(图片来源网络,侵删)
- 当事人身份清晰:出借人(债权人)和借款人(债务人)的身份信息必须明确且真实,最好能提供身份证号码。
- 借贷关系真实存在:欠条是基于真实的借款事实而写,不存在欺诈、胁迫等情况。
- 意思表示真实:借款人自愿写下欠条,是其真实意愿的表示。
- 内容明确具体:借款金额、利息、还款日期等关键信息必须清晰、无歧义。
- 形式合法规范:最好由借款人亲笔签名,并注明日期。
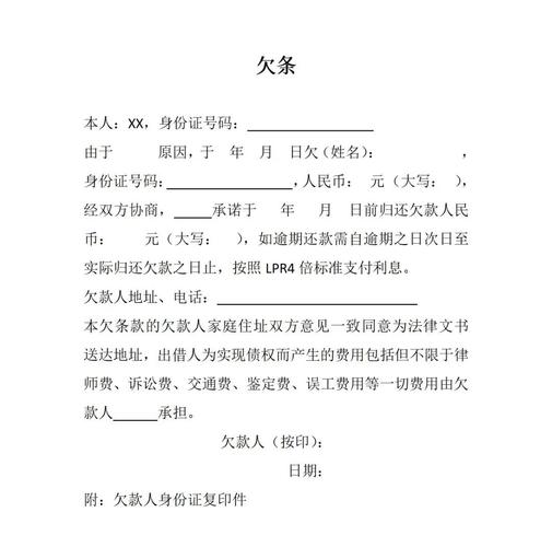
欠条必须包含的八大核心要素
一份严谨的欠条,应至少包含以下八项内容:
-
明确写出“欠条”或“借条”字样,标题要醒目。
- 小知识:“借条”和“欠条”有细微区别,借条直接证明借贷关系;欠条可能基于多种原因(如货款、赔偿等)产生,是双方对债权债务的确认,对于借款,优先使用“借条”。
-
双方当事人身份信息:
- 出借人(债权人):姓名、身份证号码。
- 借款人(债务人):姓名、身份证号码。
- 强烈建议:附上双方的联系电话和住址,以便在发生纠纷时能顺利联系和送达法律文书。
-
借款事由(可选但推荐):简单说明借款的用途,因资金周转”、“用于购买家具”等,这可以增加借款的真实性,防止借款人抗辩说是赌债等非法债务。
(图片来源网络,侵删) -
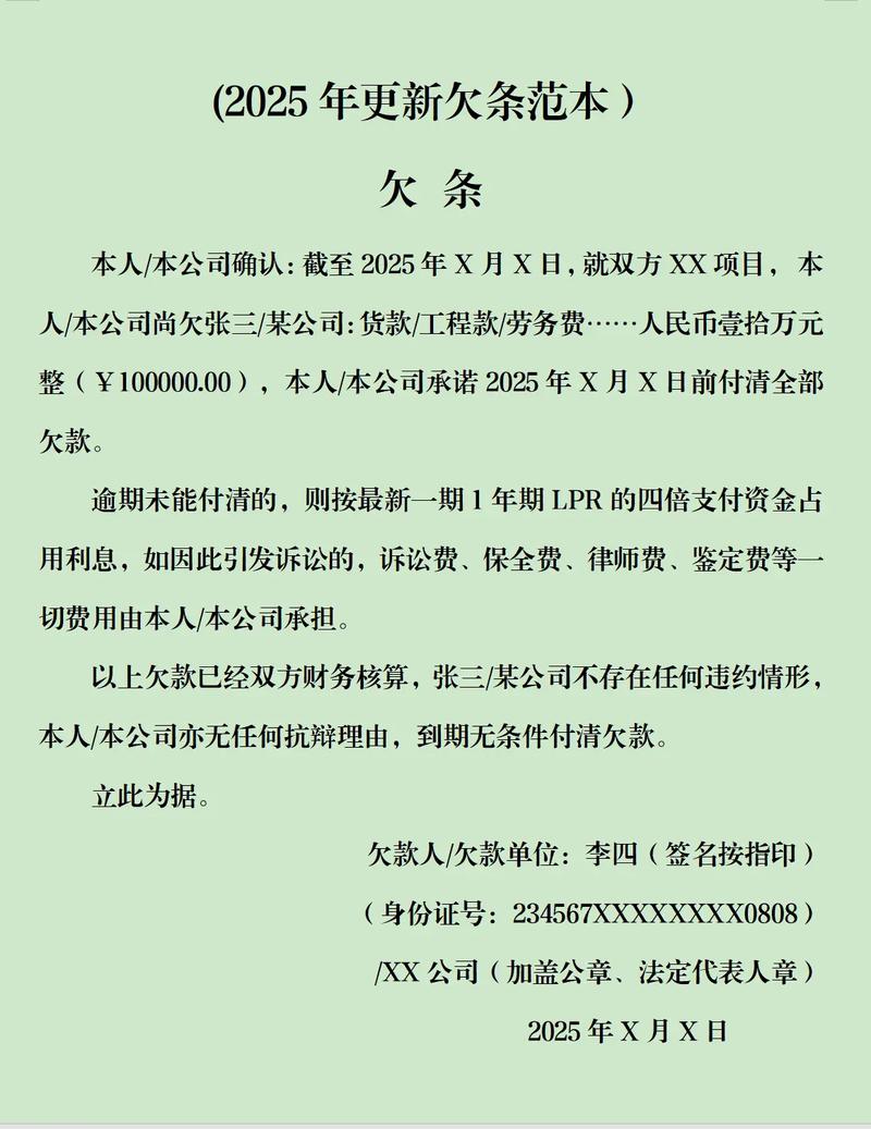
借款金额:
- 必须同时包含大小写,以防止涂改。
- 大写金额:人民币伍仟元整”。
- 小写金额:¥5,000.00”。
- 两者必须一致,不一致的,以大写为准。
-
利息约定:
- 如果约定有利息,必须明确写出利率标准和计息方式。
- 利率约定:年利率、月利率或日利率,月利率1%”或“年利率12%”。
- 法律规定:根据中国法律,借贷利率不能超过合同成立时一年期贷款市场报价利率(LPR)的4倍,超过部分的利息约定无效。
- 如果没有约定利息,视为无息借款。
-
还款期限:
- 必须明确写出具体的还款日期,于2025年12月31日前一次性还清”。
- 如果没有约定还款日期,出借人可以随时主张还款,但需给借款人必要的准备时间。
- 可以约定分期还款,并写明每期的金额和日期。
-
还款方式:建议写明还款方式,通过银行转账至出借人以下指定账户”。
(图片来源网络,侵删)- 强烈建议:在此处附上出借人的银行卡号、开户行和户名,这能确保还款有据可查,避免口头争议。
-
违约责任:明确约定如果借款人逾期未还,应承担的责任。
- 最常见的是逾期利息,可以约定一个固定的逾期利率(如LPR的1.5倍)或罚息。
- 也可以约定因追讨欠款而产生的律师费、诉讼费、差旅费等由借款人承担。
如何写才能让欠条“万无一失”?(注意事项)
-
亲笔签名,按手印:
- 必须由借款人亲笔签名,并摁上指印(通常在名字和金额上按)。
- 按手印能增强笔迹鉴定的准确性,是防止否认笔迹的有效手段。
-
使用黑色水笔:避免使用圆珠笔或铅笔,以防字迹褪色或被涂改。
-
整洁,不留空白:
- 内容应紧凑、连贯,不要留有大片空白。
- 如果有空余,最好用斜线划掉,或写上“以下无正文”字样。
-
修改需按手印确认:如果写错了需要修改,应在修改处由借款人按手印确认,而不是简单地涂改。
-
为借款人拍照/录像(谨慎使用):
- 在借款人自愿的情况下,可以拍摄其书写欠条和按手印的过程作为证据,但这必须在不侵犯对方隐私的前提下进行,否则可能违法,一般建议作为辅助证据,而非主要手段。
-
保留转账凭证:
- 最重要的证据! 无论金额大小,务必通过银行转账或微信/支付宝转账支付借款,并在附言或备注中清晰写明“借款”二字。
- 这份转账记录是证明“钱已经给出去了”的最有力证据,与欠条相互印证,形成完整的证据链。
标准借条模板(可直接套用)
借 条
今出借人 **[出借人姓名]**(身份证号:**[出借人身份证号码]**),
因借款人 **[借款人姓名]**(身份证号:**[借款人身份证号码]**),
向出借人借用于 **[个人资金周转/购买设备等]** 事宜,特向出借人借款人民币。
**借款金额**:
人民币(大写):**[伍仟元整]**
人民币(小写):¥ **[5,000.00]**
**利息约定**:
本借款为 **[有息/无息]** 借款,如为有息,月利率为 **[1%]**(年利率 **[12%]**),利息按 **[月/季/年]** 结算。
**还款期限**:
借款人承诺于 **[XXXX年XX月XX日]** 前一次性还清全部借款本金及利息。
**还款方式**:
借款人应通过银行转账方式将款项支付至出借人下述指定账户:
开户行:**[中国工商银行XX支行]**
户 名:**[出借人姓名]**
账 号:**[出借人银行卡号]**
**违约责任**:
若借款人未能按时足额还款,每逾期一日,应按未还总金额的 **[0.05%]** 向出借人支付逾期利息,直至本金及所有利息付清为止,因借款人违约导致出借人通过诉讼、仲裁等方式追讨债权的,借款人应承担出借人因此支付的全部费用,包括但不限于律师费、诉讼费、保全费、差旅费等。
**其他约定**:
本借条一式两份,出借人与借款人各执一份,具有同等法律效力。
特此立据。
借款人(签名并按手印):
联系电话:
住址:
出借人(签名):
联系电话:
住址:
立据日期: 年 月 日
总结与最后提醒
- 证据链:借条 + 转账记录 = 完整证据,只有借条没有转账,对方可能抗辩说没收到钱;只有转账没有借条,关系性质可能不明确。
- 金额巨大:如果借款金额较大(例如超过10万元),建议进行公证,或由两位或以上无利害关系的见证人在场并签名,这能大大增强欠条的证明力。
- 法律咨询:如果情况复杂,或涉及大额资金,最稳妥的方式是咨询专业律师,由律师为您起草或审核欠条,以规避潜在的法律风险。
遵循以上指南,您就能写出一份内容严谨、要素齐全、具备强大法律效力的欠条,有效保护自己的合法权益。
文章版权及转载声明
作者:99ANYc3cd6本文地址:https://nbhssh.com/post/10126.html发布于 今天
文章转载或复制请以超链接形式并注明出处宁波恒顺财经知识网



