合同诈骗与诈骗能否数罪并罚? 在绝大多数情况下,合同诈骗罪与诈骗罪是法条竞合关系,而非数罪,因此不实行数罪并罚,只有在极其特殊的情况下,才可能成立数罪,下面我将从几个层面进行详细阐述:法理基础:法条竞合 vs. 数罪并罚要理解这个问题,首先要区分两个核心刑法概念:法条竞合 (Conflict of Legal Norms)定义:...
骗子为何专挑你下手? 这是一个非常深刻且重要的问题,电信诈骗团伙选择诈骗目标,并不是完全随机的,而是一个高度专业化、流程化的“精准狩猎”过程,他们就像一个高效的“捕猎团队”,通过多种手段筛选出最“肥美”、最容易下手的“猎物”,以下是电信诈骗团伙选择被诈骗者的核心逻辑和主要筛选标准,可以概括为:“广撒网,重点捕捞,精准打击...
电信诈骗后果有多严重? 对受害者的直接后果(最核心、最惨痛)巨大的经济损失这是最直接、最显而易见的后果,受害者毕生积蓄、房产、养老钱、子女教育金等可能一夜之间被洗劫一空,造成严重的财务危机,甚至倾家荡产,严重的心理创伤这种精神打击往往比经济损失更持久、更难以愈合,创伤后应激障碍: 反复经历诈骗过程,出现噩梦、闪回、高度警觉...
诈骗立案后为何转反诈骗中心? 为什么会转给反诈骗中心?这是公安机关为了更专业、更高效地打击电信网络诈骗而进行的内部分工,普通派出所或刑侦中队负责案件的初步受理和立案,而反诈骗中心则负责案件的深度研判和侦查打击,主要原因包括:专业性强: 电信网络诈骗犯罪技术含量高,犯罪团伙通常利用网络、虚拟身份、境外服务器等手段进行作案,侦查难度...
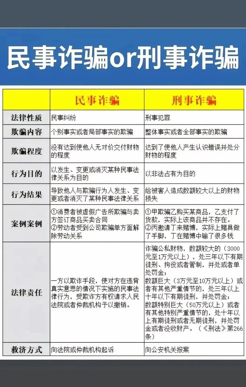
民事与刑事诈骗,界限到底在哪儿? 行为的“社会危害性”程度不同,刑事诈骗:具有严重的社会危害性,破坏了市场经济秩序和公民财产安全,触犯了刑法,需要由国家(公权力)进行追究和惩罚,民事欺诈:主要侵害的是特定个体的财产权益,危害性相对较轻,属于私法领域的纠纷,通常由受害方自行通过民事诉讼来解决,下面我们从多个维度进行详细的区分和对比,核...
网络诈骗该定盗窃罪还是诈骗罪? 这是一个非常好的问题,它触及了网络犯罪的核心法律定性,网络诈骗的核心是“诈骗”,而不是“盗窃”,虽然两者都属于财产犯罪,并且有时在行为上会有交叉,但它们在犯罪构成、行为模式和主观故意上有本质的区别,下面我们来详细拆解一下:核心区别:行为模式和被害人意志这是区分盗窃罪和诈骗罪最根本的标志,盗窃罪 (T...
电信诈骗与普通诈骗,核心区别在哪? 核心区别一览表对比维度普通诈骗(传统诈骗)电信诈骗核心媒介线下接触,面对面交流远程非接触,通过电话、短信、网络、邮件等作案空间物理空间,如街头、商场、受害者家中虚拟空间,无固定地点,跨境、跨区域性强核心特征信息不对称,利用受害者的信息差、贪念或同情心精准诱导,利用技术手段和心理操控,营造紧急、恐惧或...
遭遇遗产诈骗该如何应对? 下面我将从“识别骗局”、“应对步骤”和“预防措施”三个方面,详细解释如何反诈骗, 识别常见的遗产诈骗套路知己知彼,百战不殆,首先要了解骗子常用的“剧本”,才能有效识别,套路1:假冒“公检法”或“律师”通知你继承巨额遗产这是最经典、也是危害性最大的骗局之一,剧本特点:突然来电/来信: 骗子会冒充律师、...
诈骗未遂金额如何认定? 以“诈骗金额”而非“实际骗到金额”作为计算基准,下面我将从法律依据、具体计算方法、量刑影响以及特殊情况四个方面为您详细解释,核心法律依据:为什么按“诈骗金额”算?根据中国《刑法》的规定,诈骗罪(包括未遂)的量刑档次主要是根据“诈骗数额”来划分的,而不是根据“犯罪所得”或“实际损失”,《刑法》第二百六...
打电话诈骗为何属于电信诈骗? 您说的非常正确,打电话诈骗是电信诈骗最主要、最常见的一种形式,我们可以这样来理解它们之间的关系:电信诈骗 (Telecommunications Fraud)这是一个总称,指的是利用电话、短信、互联网、广播电视等现代通信技术,通过虚构事实、隐瞒真相等方式,骗取公私财物的所有犯罪行为的统称,它的核心特...