安溪诈骗名单2025,真实性如何核实? 关于您查询的“安溪诈骗名单2015”,我理解您可能是想了解安溪县在2015年前后的电信网络诈骗情况,特别是希望获取一份具体的“诈骗名单”,需要明确和强调的是:不存在公开的“诈骗名单”:隐私保护: 任何个人的姓名、身份信息都属于受法律保护的隐私范畴,即使是已被定罪的诈骗分子,其具体个人信息也不会被随意...
2025网络投资诈骗,如何识破新陷阱? 2017年网络投资诈骗的总体态势2017年,中国的网络投资诈骗呈现出“井喷式”增长的态势,随着移动互联网的普及和金融科技的兴起,诈骗分子利用新技术、新平台,将传统诈骗模式“网络化”、“专业化”,其隐蔽性、迷惑性和危害性都达到了前所未有的高度,这一年,无数家庭毕生积蓄被骗,引发了大量社会悲剧,也促使监...
2025诈骗新招式,普通人如何防? “冒充公检法”诈骗 (升级版)这是2017年最猖獗、危害最大的诈骗类型之一,尤其针对中老年人,骗子在传统手法上进行了“升级”,更具迷惑性,诈骗手法解析:信息泄露开场: 骗子通过非法渠道获取受害人的姓名、身份证号、家庭住址等精准信息,开场就说:“我是XX市公安局的,你的身份证号是XXX,我们查到你名下...
2025新型网络诈骗有哪些新花样? 2017年新型网络诈骗的总体特征与以往相比,2017年的网络诈骗呈现出以下几个核心特征:精准化与社交化: 不再是广撒网,而是利用大数据和社交平台信息,对特定人群进行“量身定制”的诈骗,骗子通过分析你的社交圈、购物记录、地理位置等,让你防不胜防,技术化与专业化: 诈骗团伙分工明确,形成了“技术开发、信...
现货诈骗2025判刑标准有何新变化? “现货诈骗”在法律上通常不是一个独立的罪名,它是一种俗称,指的是披着“现货交易”外衣,实质上进行的非法活动,司法机关在审理此类案件时,会根据其具体行为模式,将其定性为不同的刑事犯罪,其中最常见的是诈骗罪,其次是非法经营罪, 主要定性:诈骗罪这是“现货诈骗”案件中最普遍、最严厉的定性方式,当平台方、会...
诈骗600元已立案,能追回吗? 听到这个消息,我非常理解您现在焦急和懊恼的心情,600元虽然不多,但每一分钱都是辛苦挣来的,而且被诈骗的感觉非常糟糕,请您放宽心,最重要的一点是:您已经做了最正确、最关键的一步——立即报警并立案!这意味着您已经将这个案件交给了专业的公安机关来处理,这是追回损失和惩治犯罪分子的唯一合法途径,现在需要做...
001开头的诈骗电话为何频现? “001”开头的电话,99.9%都是诈骗电话或骚扰电话,您几乎可以将其直接判定为恶意来电,无需接听,为什么是“001”开头?“001”是国际电话区号的前缀,主要用于美国、加拿大以及部分加勒比海国家,以“001”开头的电话,从号码格式上看,显示的是一通来自境外的电话,诈骗分子使用这种号码格式,主要有以...
如何有效投诉骚扰诈骗电话? 第一步:紧急处理(接到电话后立即做)在您意识到是骚扰或诈骗电话时,请立即采取以下措施,保护自己的财产安全:立即挂断: 不要听对方说完,更不要按照对方的任何指示进行操作(如按“0”转人工、输入任何数字等),不要透露个人信息: 绝对不要透露您的身份证号、银行卡号、密码、验证码、家庭住址等任何敏感信息,不...
023开头的诈骗电话如何辨别与防范? 023是重庆的区号,不代表电话本身是本地号最重要的一点是:“023”是重庆市的固定电话长途区号,这意味着,一个以“023”开头的电话号码,可以来自重庆本地,也可以来自国内任何其他地方,这是因为现在有一种叫做“VoIP虚拟拨号”的技术,骗子可以购买一个重庆的虚拟号码,然后在全国任何地方(甚至境外)进行...
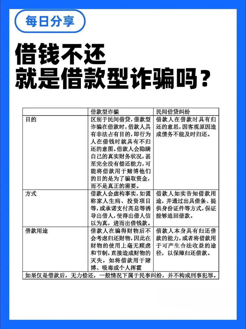
借款多少金额会构成诈骗? 这是一个非常重要且常见的问题,需要明确的是,在中国法律中,借款金额本身并不是区分“民事借贷纠纷”和“刑事诈骗罪”的唯一标准,甚至不是最重要的标准,关键的区别在于行为人的主观意图,民事借贷纠纷:借款人确实想还钱,但因为客观原因(如生意失败、资金周转不灵等)暂时无力偿还,诈骗罪:行为人在借款时,根本没有...