微信诈骗破案几率有多大? 这是一个非常好的问题,也是很多人关心的话题,简单直接的回答是:微信诈骗的整体破案几率不高,但对于特定类型的案件,破案几率和追回损失的可能性相对较大,下面我将从几个方面详细解释为什么,以及如何提高自己的胜算,为什么整体破案几率不高?(难点分析)微信诈骗之所以破案难,主要有以下几个核心原因:犯罪链条长,...
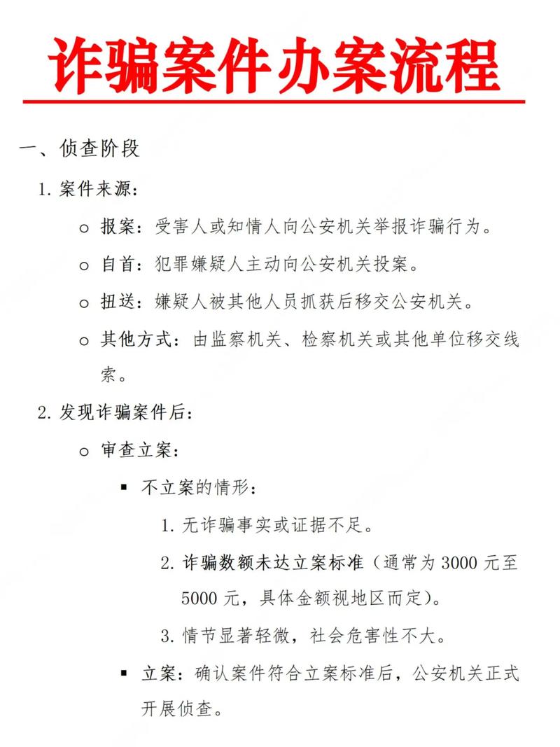
派出所受理诈骗案流程是怎样的? 这个过程可以大致分为“报案前准备”、“派出所报案与受理”、“案件侦查”和“后续跟进”四个主要阶段,第一阶段:报案前准备(至关重要)在前往派出所之前,充分的准备能让报案过程更顺利,也能为警方提供更有效的线索,立即止损:资金止损: 如果是通过银行转账、第三方支付(支付宝、微信)等方式被骗,请立即尝试操作...
诈骗手机号如何快速举报? 以下是几种最常用、最有效的举报方式,您可以根据自己的情况选择: 核心官方举报渠道(最推荐)这些是官方渠道,处理最权威,也最可能被用于后续的侦查和打击,国家反诈中心 APP (首选)这是目前国内最权威、最高效的举报工具,由公安部刑事侦查局组织开发,举报步骤:下载并注册: 在手机应用商店(如 App S...
诈骗案件司法解释如何界定诈骗? 2024最新版:办理诈骗案件司法解释深度解析(附量刑标准与实务指南)** 律师详解诈骗罪构成要件、数额标准、从重情节与有效辩护策略,助您精准把握法律红线,引言:为何诈骗案件司法解释至关重要?在数字经济高速发展的今天,诈骗手段层出不穷,从传统的电信网络诈骗到新兴的“杀猪盘”、虚拟货币诈骗、AI换脸诈骗...
告诈骗罪需哪些关键证据? 主观上:有“非法占有目的”,即从一开始就没打算还钱或履行义务,只想把你的财物占为己有,客观上:实施了“虚构事实、隐瞒真相”的欺骗行为,因果关系:你的“错误认识”是基于对方的欺骗行为而产生的,结果上:你基于这个错误认识,“自愿”交付了财物,并且造成了“数额较大”的损失,你需要围绕这四个要素来收集和整理...
50万诈骗罪量刑最高能判多少年? 根据中国《刑法》和相关司法解释,诈骗50万元属于“数额特别巨大”,将面临非常严厉的刑事处罚,以下是详细的法律分析和量刑预测:法律依据核心法条:《中华人民共和国刑法》第二百六十六条诈骗公私财物,数额较大的,处三年以下有期徒刑、拘役或者管制,并处或者单处罚金;数额巨大或者有其他严重情节的,处三年以上十年...
合同诈骗罪立案金额标准是多少? 分档立案标准根据中国法律,合同诈骗罪的立案标准并非一个固定数字,而是根据诈骗数额和情节严重程度分为不同档次,主要的法律依据是《最高人民法院、最高人民检察院关于办理诈骗刑事案件具体应用法律若干问题的解释》以及最高检、公安部关于经济犯罪案件追诉标准的规定,立案金额主要分为以下三个档次: 立案追诉标准(“...
网络诈骗罪判刑年限如何确定? 这是一个非常重要的问题,但答案并不是一个固定的数字,因为它取决于诈骗的具体金额、犯罪情节的严重程度以及犯罪人的身份等多个因素,根据中国《刑法》和相关司法解释,网络诈骗罪的量刑主要分为几个档次,下面我将为您详细解释,核心法律依据网络诈骗罪通常被归入诈骗罪的范畴,适用《中华人民共和国刑法》第二百六十六条...
诈骗罪与盗窃罪,哪个刑罚更重? 这是一个非常好的法律问题,从法定最高刑罚来看,诈骗罪比盗窃罪更重,不能一概而论,因为“哪个重”取决于具体的案情,比如涉案金额、犯罪情节等,下面我们从几个维度进行详细比较,核心结论先行最高刑期:诈骗罪更重诈骗罪:最高可判处无期徒刑,盗窃罪:最高可判处无期徒刑(但条件极为苛刻),常见情形下的量刑:诈骗罪...
信用卡诈骗罪与盗窃罪,界限如何区分? 下面我将从多个维度对这两个罪名进行详细的对比分析, 核心定义与法条依据信用卡诈骗罪 (Credit Card Fraud)核心定义:指以非法占有为目的,利用信用卡进行诈骗活动,数额较大的行为,其本质是“骗”,即通过虚构事实或隐瞒真相,让信用卡的合法持有人或银行基于错误认识而“自愿”交付财物或放弃财产...