法律上保大人还是保孩子到底如何判定?

这是一个非常重要且严肃的问题,保大人还是保孩子”的法律规定,我们可以从中国的法律、医学伦理和现实操作三个层面来理解,核心法律原则:生命权平等,法律无“保大保小”的明确选择权最关键的一点是:中国法律没有明确规定在必须二选一的情况下“优先保大人”或“优先保孩子”,法律的核心原则是保护人的生命健康权,且所...

法律咨询官方热线靠谱吗?

这是一个全国统一的法律咨询服务热线,由司法部设立和管理,下面为您详细解读这个热线以及其他相关的官方法律资源,核心官方热线:1234812348 是中国司法行政机关面向公众提供法律咨询、法律援助、人民调解等公共法律服务的核心平台,主要服务内容:法律咨询: 解答公民在日常生活中遇到的法律问题,如婚姻家庭...

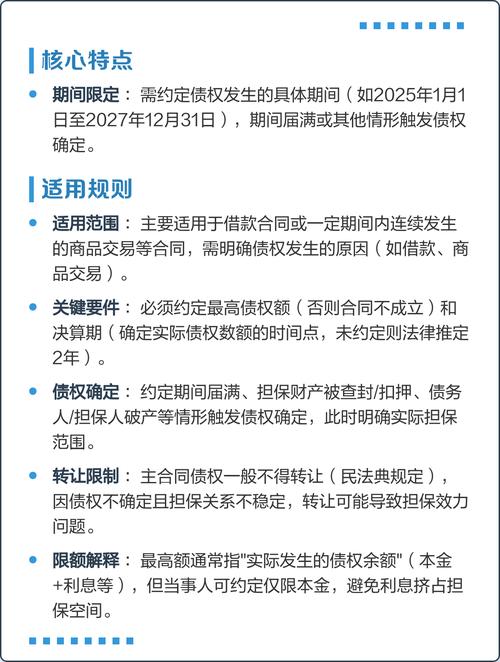
担保有哪些形式?各具什么法律特征?

担保的主要形式根据《中华人民共和国民法典》(以下简称《民法典》)的规定,担保主要有以下五种形式:保证保证是指保证人和债权人约定,当债务人不履行到期债务时,保证人按照约定履行债务或者承担责任的担保方式,核心特征:人的担保,即以第三人的信用和财产作为担保,保证人资格:具有代为清偿债务能力的法人、其他组织...

法律实施的核心究竟是什么?

这是一个非常深刻且核心的法律问题,法律实施的核心,如果用一句话来概括,就是将法律文本中的权利和义务转化为社会现实中的具体行为和关系,并确保这种转化过程是公正、有效和稳定的,我们可以从以下几个层面来深入理解这个核心: 核心基石:国家强制力这是法律实施最根本、最外在的保障,法律区别于道德、宗教、社会规范...

劳动纠纷法律援助电话能解决哪些问题?

寻求劳动纠纷法律援助,最核心、最官方的渠道是 “12348”,核心推荐:拨打 12348 法律服务热线这是全国统一的法律援助服务热线,由司法部设立和管理,:免费法律咨询:解答您关于劳动法、劳动合同法、社会保险、工伤赔偿、经济补偿金、加班费、年假等各类劳动法律问题,指引服务:告诉您应该去哪里申请法律援...

视频能当法律证据吗?

当然可以,视频在现代法律实践中是非常重要的证据形式之一,但并非所有视频都能自动成为有效的法律证据,它需要满足一系列法定条件,并通过法庭的审查和质证,答案是:能,但有严格的要求,下面我将从几个方面详细解释视频作为法律证据的相关问题: 视频作为法律证据的法律地位根据中国《民事诉讼法》、《刑事诉讼法》和《...

律师收费有何标准?

以下是律师收费的主要方式,以及一些影响收费的关键因素和实用建议,律师收费的主要方式律师收费主要有以下四种模式,有时也会组合使用:计时收费这是最传统、最直接的收费方式,如何计算:律师按照其投入的有效工作时间来收费,通常以“小时”为单位,收费标准:律师会根据自己的专业领域、资历和声誉设定不同的时薪,一位...

中国法律属于哪个法系

核心归属:大陆法系从法律渊源、法律结构和司法实践的根本特征来看,中国法律毫无疑问属于大陆法系,也称为民法法系或罗马-日耳曼法系,其主要依据如下:法律渊源不同:大陆法系:以成文法 为最主要和正式的法律渊源,包括宪法、法典(如民法典、刑法典)、法律、行政法规、地方性法规等,判例(法院的先前判决)通常不被...

今日说法法律案例分析

我们将选择一个近年来社会关注度高、法律关系复杂且具有典型性的案例类型——“帮信罪”(帮助信息网络犯罪活动罪),并构建一个贴近现实的情景进行剖析,《今日说法》案例分析:一念之差,沦为“工具人”——大学生小王的“帮信罪”沉痛教训 案件情景再现** 《出租的“银行卡”》人物:小王: 某985高校大三学生,...

长沙免费法律援助中心如何申请?

什么是法律援助?法律援助是国家建立的,为经济困难公民和特殊案件当事人免费提供法律咨询、代理、刑事辩护等法律服务的制度,就是请不起律师的人,在符合条件的情况下,可以申请政府指派的免费律师,长沙市法律援助中心信息以下是长沙市及各区县法律援助中心的官方联系方式和地址,您可以根据自己的位置选择最近的进行咨询...