义乌免费法律援助中心,如何申请?

义乌的法律援助服务主要由义乌市司法局下属的义乌市法律援助中心以及遍布各镇街的公共法律服务站提供,这些机构为符合条件的困难群众和特定当事人提供免费的法律咨询、代理、辩护等法律服务,以下是您需要了解的核心信息:核心信息概览项目主管单位义乌市司法局主要机构义乌市法律援助中心义乌市公共法律服务中心各镇(街道...

打错钱到别人账户,法律如何追回?

以下是关于“打错钱到别人账户”的详细法律分析和操作指南:核心法律关系:不当得利您将钱错误地转给对方,这笔钱对您而言是“损失”,而对对方而言是“意外之财”,这在法律上构成了“不当得利”,根据《中华人民共和国民法典》第一百二十二条规定:因他人没有法律根据,取得不当利益,受损失的人有权请求其返还不当利益,...

夫妻协议具法律效力吗?

这是一个非常重要且常见的问题,夫妻协议在符合法律规定的条件下是具有法律效力的,它可以是解决婚姻关系存续期间及离婚后财产、债务、子女抚养等问题的有效工具,其法律效力并非绝对的,需要满足一系列条件,下面我将从几个方面详细解释: 夫妻协议的常见类型通常我们所说的“夫妻协议”主要包括以下几种:婚前协议:男女...

如何有效提升个人法律素养?

提升自身法律素养是一个非常有价值且终身受益的目标,它不仅能帮助你在日常生活中更好地维护自身权益、规避风险,还能培养严谨的逻辑思维和规则意识,提升法律素养不是一蹴而就的,它需要一个系统性的过程,下面我将为你提供一个从“入门”到“精通”的全面指南,分为道(心法)、术(方法)、器(工具)三个层面,道:心法...

边控期限法律如何规定?最长能多久?

边控的期限没有一个全国统一、固定不变的“法定期限”,它是一个动态的、根据案件具体情况决定的临时性措施,其核心原则是:边控措施持续有效,直至其被依法解除或失效, 边控的法律依据边控措施并非凭空设立,其法律依据主要来源于以下几个方面:《中华人民共和国刑事诉讼法》:这是对犯罪嫌疑人、被告人采取边控措施最主...

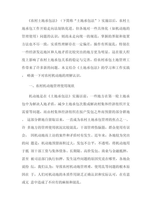
河滩荒地政策法律适用边界如何界定?

核心法律框架中国的河滩荒地管理并非由单一法律管辖,而是由一个相互关联、相互补充的法律体系共同构成,《中华人民共和国土地管理法》这是土地管理的根本大法,确立了土地的所有权制度和用途管制制度,核心原则:土地公有制:城市土地属于国家所有;农村和城市郊区的土地,除法律规定属于国家所有的以外,属于农民集体所有...

法律规范究竟追求什么价值?

这是一个非常深刻且核心的法律问题,法律规范追求的目标是多维度、多层次且相互关联的,它不仅仅是为了惩罚坏人,更是为了构建一个有序、公正和可预测的社会,我们可以从以下几个核心层面来理解法律规范所追求的目标: 核心目标:秩序与正义这是法律最根本的追求,两者相辅相成,缺一不可,秩序秩序是法律最基础、最直接的...

土地承包法有哪些核心规定?

中国的土地承包法律制度是农村基本经营制度的基石,其核心是保障农民的土地权益,稳定农村土地关系,经过多年的发展,已经形成了以《中华人民共和国民法典》、《中华人民共和国农村土地承包法》为核心,辅以相关行政法规和司法解释的完整法律体系,以下是该法律体系的核心要点,我将分点为您详细解释:核心法律框架《中华人...

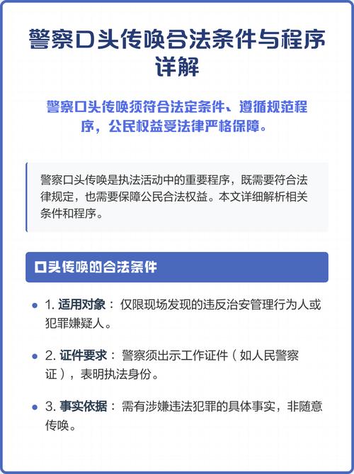
刑事口头传唤的法律依据具体有哪些?

口头传唤是公安机关、人民检察院等侦查机关在刑事诉讼中,为查明案情、强制犯罪嫌疑人到案接受讯问的一种侦查措施,其核心特点是“口头”,即不使用书面传唤证,而是通过口头方式通知,核心法律依据口头传唤最主要的法律依据是《中华人民共和国刑事诉讼法》,具体条文如下:《刑事诉讼法》第一百一十九条第一款“对于不需要...

法律权威如何有效维护?

国家层面:公正的立法与高效的执法司法这是法律权威的基石,如果法律本身不公、执法不公或司法腐败,权威便无从谈起,良法是善治的前提:科学立法: 法律的制定应反映社会发展的客观规律,符合绝大多数人的根本利益,具有前瞻性和可操作性,民主立法: 立法过程应广泛听取民意,通过公开听证、专家论证、公众参与等方式,...