未成年法律知识,如何守护成长底线?

核心法律与基本原则核心法律《中华人民共和国未成年人保护法》:这是保护未成年人权益的“小宪法”,规定了家庭、学校、社会、网络、政府、司法“六大保护”体系,《中华人民共和国预防未成年人犯罪法》:侧重于预防未成年人违法犯罪,对不良行为和严重不良行为的干预、矫治作出了详细规定,《中华人民共和国刑法》:关于刑...

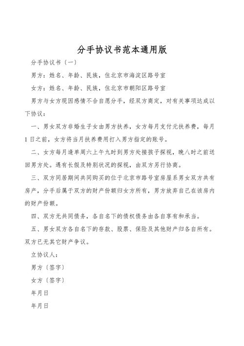
分手协议是否具法律效力?

分手协议有法律效力吗?2024年律师深度解析:3种有效、2种无效情形,附赠避坑模板 分手时签署的协议,究竟是“护身符”还是“废纸一张”?读懂这篇文章,让你体面分手,权益不受损, 情感走到尽头,分手协议成了许多人的“最后稻草”,但分手协议有法律效力吗?它能约束财产分割、子女抚养和青春损失费吗?本文将从...

口头离职是否具法律效力?

这是一个非常常见且重要的问题,答案是:口头离职在法律上通常是有效的,但它存在巨大的法律风险,不推荐使用,下面我将从法律依据、风险和正确做法三个方面为您详细解释, 法律依据:为什么口头离职有效?根据中国的《劳动合同法》,解除劳动合同的方式主要有三种:协商一致解除:这是口头离职的法律基础,《劳动合同法》...

孕妇被打流产法律责任

下面我将从中国法律的角度,为您详细解析孕妇被打流产所涉及的法律责任,核心法律定性:故意伤害罪(致人重伤)根据中国《刑法》的规定,孕妇被打流产,最核心、最直接的罪名是 故意伤害罪,法律依据:《中华人民共和国刑法》第二百三十四条【故意伤害罪】:“故意伤害他人身体的,处三年以下有期徒刑、拘役或者管制,犯前...

手写定金条有法律效力吗?

手写定金条,只要内容合法、要素齐全、双方自愿,并且有明确的交付凭证,就具有法律效力,它和打印的定金条在法律效力上没有本质区别,关键在于其内容是否规范、事实是否清楚,为什么手写定金条有效?根据中国《民法典》的规定,合同可以采用书面形式、口头形式或者其他形式,手写的定金条,本质上是一种书面合同,它明确了...

协议过户到底有没有法律效力?

这是一个非常重要且常见的问题,答案是:协议过户本身具有法律效力,但其法律效力主要体现在“债权”层面,而不直接等同于“物权”转移的效力,这份协议是有效的,卖方有义务配合你办理过户手续,但如果他/她不配合,你不能仅凭这份协议就直接获得房屋所有权,下面我们来详细拆解这个问题:协议过户的法律效力体现在哪里?...

破产清算组是否具备独立法律主体资格?

破产清算组是特殊的、临时的、非法人的民事主体,下面我们来详细拆解这个结论的内涵, 破产清算组的法律性质:非法人组织最关键的一点是,破产清算组不是公司、不是事业单位,也不是社会团体,它不具有独立的法人资格,这意味着:没有独立的财产:清算组本身不拥有财产,它所管理和处置的财产,是破产企业的财产,清算组只...

楼上晒衣服滴水有法律

当然有,楼上住户晒衣服滴水,楼下住户的权利是受到法律保护的,这不仅仅是邻里之间的小摩擦,更是一个明确的法律问题,楼上住户的行为构成了对楼下住户的“侵权”,下面我将从法律依据、维权途径和具体建议三个方面为您详细解释, 法律依据楼上滴水的行为主要违反了以下几部法律:《中华人民共和国民法典》第二百八十八条...

借条怎样打才具法律效力?

一份有效借条的“骨架”一份借条要具备法律效力,必须包含以下几个关键部分,缺一不可:明确写出“借条”二字,标题居中,字体稍大,清晰醒目,避免使用“收条”、“欠条”或“便条”等容易混淆的名称,正确示例:借 条错误示例:收 据、欠 条出借人与借款人的基本信息这是明确债权债务关系主体的关键,信息必须真实、准...

员工虚假报销,法律后果谁来担?

下面我将从公司内部责任和外部法律责任两个层面,详细解析员工虚假报销所需承担的责任, 公司内部责任这是员工首先会面临且最直接的责任,无论金额大小,一旦被发现,几乎肯定会受到处罚,解除劳动合同(最严重后果)法律依据:根据《中华人民共和国劳动合同法》第三十九条,劳动者“严重违反用人单位的规章制度”的,用人...