收据签字具法律效力吗?

这是一个非常常见且重要的问题,收据签字本身不直接等同于法律上的“认可”或“承认债务”,但它具有非常重要的法律意义,可以作为强有力的证据,下面我们来详细拆解这个问题,从不同角度分析其法律效力,核心结论:签字的作用是“证据”,而非“承认”首先要明确一个关键点:收据的核心法律作用是“证明”已经发生了收款或...

借条怎么写才具法律效力?

下面我将为您详细拆解,从核心要素、完整模板到注意事项,一步步教您如何写一份有法律效力的借条, 核心要素(一份有效借条必须包含的内容)一份借条要具备法律效力,至少需要明确以下几点,这几点是证明借贷关系真实存在的基础:标题:明确文件性质在纸的最上方正中间写上“借条”或“借款合同”字样,这清晰地表明了文件...

中国法律是给穷人制定

这是一个非常普遍且深刻的看法,很多人都有类似的感受,这种说法的产生有其复杂的社会和历史原因,但它并不能完全准确地描述中国法律的全貌,我们可以从几个层面来理解这个问题:为什么会产生“法律是给穷人制定”的印象?这种看法主要源于以下几个现实原因:法律执行的“选择性”与“成本”问题:维权成本高昂: 对于普通...

打官司要多久?法律程序耗时多久?

这是一个非常常见但又很难一概而论的问题,因为“走法律程序”所需的时间差异巨大,从几天到几年都有可能,时间长短主要取决于以下几个核心因素:案件的性质和类型(是民事、刑事还是行政?)案件的复杂程度(事实是否清晰?证据是否充分?)审理程序的类型(是简易程序还是普通程序?)法院/仲裁机构的工作效率当事人的配...

大陆法律为何能管香港?

这是一个非常重要且复杂的问题,答案并不是简单的“是”或“否”,而是取决于具体是哪一部法律以及在香港适用的范围,可以分为两种情况:全国性法律在香港不直接适用(一般情况)全国性法律在香港特别适用(特定情况)下面我们详细解释这两种情况,核心原则:“一国两制”与《基本法》理解这个问题的关键是《中华人民共和国...

律师接法律援助有何好处?

律师接法律援助案件(在中国通常指承办法律援助指派的案件)是一件利国、利民、也利己的事情,它不仅仅是一项社会责任,对律师个人而言,也带来了多方面的好处,以下是律师接法律援助案件的主要好处,可以从以下几个层面来理解: 对个人职业发展的好处提升专业技能和实战经验接触多样化案件:法律援助案件类型广泛,包括刑...

法律上醉酒打人怎么算

你醉酒是你自己的选择,你要为你醉酒后实施的违法行为承担全部的法律责任,下面我将从几个层面详细解释“醉酒打人”在法律上如何认定和处罚,核心原则:责任自负,醉酒不免责这是理解所有后续内容的基础,根据中国《刑法》和《治安管理处罚法》的规定,行为人必须具备辨认能力和控制能力才能承担法律责任,辨认能力:能认识...

现行法定结婚年龄为何定如此?

核心规定根据《中华人民共和国民法典》第一千零四十七条的规定:“结婚年龄,男不得早于二十二周岁,女不得早于二十周岁,”详细解读具体年龄:男性:必须年满 22周岁,女性:必须年满 20周岁,“周岁”的含义:法律上所说的“周岁”,是指从出生之日起到计算年龄的那一天为止,已经满完整的年数,计算方法是:当年的...

婚外情怀孕,男方需要承担哪些法律责任?

婚外情并且怀孕,在法律上是一个非常复杂且风险较高的情况,根据中国法律(《民法典》及相关司法解释),涉及的法律责任主要分为刑事、民事(重婚罪)以及子女抚养三个方面,以下是详细的法律责任分析:刑事责任:重婚罪这是最严重的法律后果,但需要满足特定条件,什么是重婚罪? 根据《刑法》第258条,有配偶而重婚的...

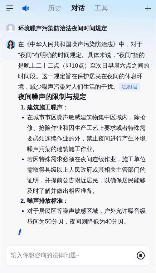
中国扰民法律规定时间具体是几点到几点?

核心规定:夜间噪音这是最明确、最受关注的规定,主要针对工业、建筑施工、交通运输和社会生活等产生的噪音,国家层面的统一规定根据《中华人民共和国环境噪声污染防治法》:夜间是指晚22点至次日早6点之间的期间,在夜间时段,禁止进行产生环境噪声污染的建筑施工作业,因生产工艺上要求或者特殊需要必须连续作业的,必...