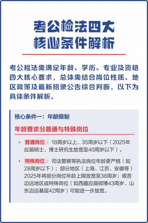
法律硕士考公检法有专业限制吗?

当然可以!法律硕士(JM)是报考公务员、检察院、法院(简称“公检法”)系统极具竞争力的专业,可以说是“黄金专业”之一,下面我将从几个方面详细为您解答: 核心结论:能,且优势巨大法律硕士毕业生在报考公检法系统时,具有天然和显著的优势,无论是报考岗位数量、专业匹配度,还是职业发展前景,都非常理想, 具体...

保姆与雇主到底是劳动关系还是劳务关系?

核心区别:劳动关系 vs. 劳务关系 vs. 雇佣关系我们需要理解这三个法律概念的核心区别,特征劳动关系劳务关系雇佣关系 (民法概念)法律依据《中华人民共和国劳动法》、《劳动合同法》等社会法范畴《中华人民共和国民法典》等民法范畴《中华人民共和国民法典》等民法范畴主体资格用人单位需具备合法用工主体资格...

企业法律顾问成绩哪里查?

国家统一的企业法律顾问执业资格考试已于2014年取消,您现在查询到的“企业法律顾问”成绩,通常是指“企业法律顾问”职称(专业技术资格)考试的成绩,这是一个水平评价类考试,用于评定专业技术人员的专业水平,与律师执业资格是不同的体系, 成绩查询官方入口企业法律顾问职称考试成绩的查询,通常由各省、自治区、...

达州法律援助咨询电话是多少?

核心咨询电话达州市法律援助中心官方咨询热线是:12348这是一个全国统一的法律服务热线,您可以直接拨打这个号码,根据语音提示,选择“达州”或直接接入,即可获得法律咨询和指引,达州市及各区县法律援助中心联系方式如果您需要更直接的联系,可以拨打以下达州市及各区县法律援助中心的电话:机构名称办公地址联系电...

法人股东责任如何划分?

核心原则是 “有限责任” 和 “公司独立人格”,但这个原则有很多例外情况,下面我将为您详细拆解, 核心概念:什么是法人?什么是股东?在谈论责任之前,先要明确这两个角色:法人不是指某个人,而是指一个法律上拟人的组织,即公司(有限责任公司或股份有限公司),法人是一个独立的法律主体,它可以:拥有自己的财产...

常见法律纠纷有哪些?30字疑问标题

按法律领域划分(这是最专业的分类方式)民事纠纷这是最常见、数量最多的纠纷类型,主要涉及平等主体之间的财产和人身关系,合同纠纷:这是民事纠纷的“大头”,几乎无处不在,买卖合同:如网购商品货不对板、商家不发货、消费者不付款等,租赁合同:如房东克扣押金、租客拖欠房租、房屋设施损坏维修责任等,服务合同:如装...

法律义务特点究竟有哪些?

法律义务的主要特点法定性这是法律义务最根本、最首要的特点,它意味着:来源法定:任何一项法律义务都必须由国家制定或认可的法律(如宪法、法律、行政法规、地方性法规等)明确规定,不存在“法外义务”,公民和组织不能被要求承担法律没有规定的义务,内容法定:义务的具体内容、范围、履行方式和期限等,都必须由法律清...

质量技术监督法律法规如何有效落地执行?

这个体系是一个以《产品质量法》为核心,覆盖标准化、计量、特种设备安全、认证认可、产品质量监督等多个领域的综合性法律框架,其根本目标是保障产品质量安全,规范市场秩序,保护消费者和企业的合法权益,促进经济社会高质量发展,下面我将从法律层级、核心领域、关键法规三个维度进行详细说明, 法律体系层级中国的质量...

我国现行法律有多少部

这是一个非常好的问题,但答案比一个简单的数字要复杂得多,要准确回答“我国现行法律有多少部”,我们需要先明确几个关键概念,因为“法律”这个词在不同语境下有不同的含义,如果只指全国人大及其常委会制定的“法律”,那么截至2024年初,这个数字大约是300多部,但通常大家理解的“法律”是一个更宽泛的概念,下...

加工承揽合同法律如何适用?

加工承揽合同是《中华人民共和国民法典》中典型合同的一种,其核心内容规定在《民法典》合同编的“承揽合同”一章中(原《合同法》中有“承揽合同”一章,内容已被《民法典》吸收和完善),下面我将从定义、核心特征、主要内容、双方权利义务、风险与责任、法定解除权以及与雇佣/劳务合同的区别等多个维度,为您进行系统性...