购房意向书有法律效力吗?

购房意向书有法律效力吗?一签就等于买房?90%的人都搞错了!资深律师深度解析:从“意向”到“合同”,你的每一笔签名都可能暗藏风险!**(引言 - 抓住用户痛点,引发共鸣)“王先生,这是我们小区的购房意向书,您先签个字,交点定金,房子就给您留着了,价格绝对优惠!”——相信很多准备买房的朋友都听过这样的...

法律为何原则上不溯及既往?

您提出的“法律原则上没有溯及力”是一个非常重要且基本的法律原则,这句话是正确的,但它背后有深刻的法理、明确的例外情况以及复杂的实践考量,下面我将为您详细解析这个原则,什么是“法律溯及力”?法律溯及力,又称法律溯及既往的效力,指的是一部新法律生效后,是否适用于其生效前发生的事件和行为,有溯及力:新法律...

椭圆章有法律效力吗?

这是一个非常常见且重要的问题,答案是:不一定,椭圆章(通常指公章、财务章等)的法律效力,关键不在于它的形状,而在于它所代表的主体以及使用是否合规,我们可以从以下几个方面来详细理解:核心原则:效力源于主体,而非形状法律上不规定印章的形状必须是圆形的,无论是圆形、方形还是椭圆形,只要它被合法制作、登记备...

撤销土地证的法律依据有哪些?

以下是撤销土地证的主要法律依据,从法律层级到具体情形进行梳理: 核心法律依据《中华人民共和国土地管理法》这是土地管理领域的根本大法,直接规定了土地权属证书的颁发和撤销原则,第八十二条:“不按照批准用途使用土地的,由县级以上人民政府自然资源主管部门责令交还土地,处以罚款,”解读:虽然此条没有直接说“撤...

签协议就一定有法律效力吗?

这是一个非常重要且常见的问题,答案是:不一定,一份协议(或合同)是否具有法律效力,取决于它是否满足法律规定的几个核心条件,如果满足,它就是一份受法律保护的“有效合同”,双方都必须遵守;如果不满足,它可能就是“无效”或“可撤销”的,无法通过法律途径强制执行,下面我们来详细拆解一下,一份协议要具备法律效...

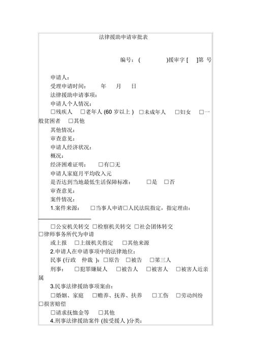
法律援助申请表填写有哪些注意事项?

2024最新版法律援助申请表填写指南(附常见错误避坑)一份搞定!律师手把手教你填写,让申请成功率翻倍引言:“打官司请不起律师怎么办?”“我符合法律援助的条件吗?”“申请表到底该怎么填,才能一次通过?”当您或您的家人陷入法律困境,经济又捉襟见肘时,“法律援助”无疑是雪中送炭的希望之光,很多人在第一步—...

加班费法律规定,加班费到底该怎么算?

核心摘要加班费的计算主要基于三个要素:加班时长、计算基数和倍数,工作日加班:支付不低于工资的150%的报酬,休息日加班:应首先安排补休,无法补休的,支付不低于工资的200%的报酬,法定节假日加班:支付不低于工资的300%的报酬,且不能用补休代替, 加班的界定与限制在讨论加班费之前,首先要明确什么是“...

上诉人拒不到庭,案件如何处理?

上诉人(或其法定代理人、代理人)无正当理由拒不到庭,法院可以按上诉人撤回上诉处理,下面我将从民事诉讼和刑事诉讼两个角度,结合具体法条和流程进行详细解释, 民事诉讼领域在民事诉讼中,上诉人不到庭的法律后果最为明确和直接,核心法律依据《中华人民共和国民事诉讼法》第一百七十七条:第二审人民法院对上诉案件,...

交通事故法律责任如何划分与承担?

交通事故的法律责任是一个多层次的概念,主要包括以下三种:行政责任(由交警部门认定)民事责任(主要是赔偿责任,由法院或当事人协商确定)刑事责任(构成犯罪时,由法院审判)下面我们逐一进行详细说明, 行政责任这是交通事故发生后,最先被追究的责任,主要由公安机关交通管理部门(交警)通过出具《道路交通事故认定...

抵押担保人法律责任具体有哪些?

我将从以下几个方面,用清晰、结构化的方式为您详细解释抵押担保人的法律责任: 核心概念:抵押担保人是谁?要明确几个角色:债务人 (主债务人/借款人):向债权人借款,并负有还款义务的人,申请房贷的个人或企业,债权人 (抵押权人):提供贷款,并享有收回本息权利的人,银行、贷款公司,抵押担保人 (抵押人/担...