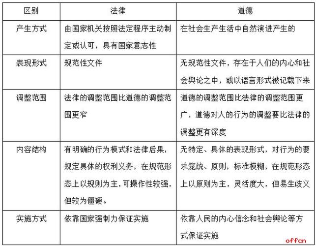
道德与法律的联系和区别 联系:相辅相成,密不可分道德和法律并非孤立存在,它们在社会中相互渗透、相互支持,共同维护社会秩序,上的重合与渗透**法律是道德的底线: 许多法律规范直接源于社会最基本、最核心的道德观念,“不得杀人”、“不得盗窃”、“不得欺诈”等,这些既是法律明文禁止的行为,也是人类社会普遍认同的道德底线,法律将一部...
合同法律关系构成要素有哪些? 合同法律关系,就是由合同所确立的、在当事人之间产生的以民事权利和民事义务为内容的法律关系,它不是凭空产生的,而是由三个基本要素构成的,就像一个稳固的三角形,缺一不可,这三个要素分别是:主体客体下面我们逐一进行详细说明,主体主体,也称为合同关系的当事人,指的是在合同法律关系中,享有权利和承担义务的人,...
2025年新的法律法规 国家机构与根本性法律《全国人民代表大会关于废止有关劳动教养法律规定的决定》颁布机构: 全国人大常委会生效时间: 2013年12月28日 这项决定正式废止了实行了50多年的劳动教养制度,劳动教养曾是一种无需经过法庭审判即可对公民进行长期限制人身自由的行政处罚,其废止是中国法治进步、人权保障的重大里程碑...
身份证复印件 法律效力 身份证复印件本身没有独立法律效力,但它具有非常重要的辅助证明作用,并且存在被滥用的风险,身份证复印件不能像身份证原件那样,单独作为证明“我就是我”的直接证据,当它与其他文件或行为结合在一起时,其法律效力就变得非常关键,身份证复印件的主要作用和法律效力体现身份证复印件的法律效力主要体现在其“辅助证明”...
法律援助经济困难证明怎么开? 什么是法律援助经济困难证明?这份证明是用于证明您(或您的家庭)的经济状况符合当地法律援助中心规定的困难标准,从而获得免费法律帮助的官方文件,它的核心作用是证明您无力支付法律服务费用, 为什么需要这份证明?根据《中华人民共和国法律援助法》的规定,公民申请法律援助需要满足两个基本条件:案件条件:所申请的...
如何确保道路交通安全法律的有效遵守? 下面我将从“为什么遵守”、“遵守什么”以及“如何更好地遵守”三个层面,系统地阐述遵守道路交通安全法律的重要性、核心内容和实践方法, 为什么必须遵守道路交通安全法律?(重要性)这绝不仅仅是为了避免罚款和扣分,其背后有更深层次的意义,保障生命安全,是第一要务对自己:道路交通事故是意外伤害致死致残的主要原...
社会主义市场经济如何靠法律保驾护航? 法律是社会主义市场经济的基石、保障和引领者社会主义市场经济不是“市场经济+社会主义”的简单拼接,而是一个有机统一的整体,在这个整体中,法律扮演着不可或缺的角色,它既是市场得以有效运行的“游戏规则”,也是确保其“社会主义”属性的根本保障, 为什么社会主义市场经济需要法律?(法律的必要性)市场经济本质上...
法律法规及安全管理制度如何有效落实? 下面我将从法律法规和安全管理制度两个层面,结合其关系、构成和实施要点,为您提供一个全面而系统的梳理,第一部分:法律法规 - 合规的底线与红线法律法规是国家强制力的体现,任何组织和个人都必须遵守,它为安全管理设定了最低标准和不可逾越的红线, 核心法律框架安全生产领域最主要的法律是《中华人民共和国安全生...
专项资产管理计划法律风险如何防控? 核心定义与法律性质专项资产管理计划,通常简称为“专户”或“资管计划”,是指证券公司(或其资产管理子公司)作为管理人,通过设立专项计划,向合格投资者募集资金,投资于特定目标的资产组合,并将由此产生的收益按约定向投资者分配的一种集合投资工具,法律性质:信托关系:这是其最核心的法律性质,根据《中华人民共和...
2025新增的法律法规 宪法相关与国家机构法《中华人民共和国立法法》修订发布机构: 全国人民代表大会发布日期: 2015年3月15日与意义:这是《立法法》自2000年实施以来的首次大修,被称为“用法治管住‘红头文件’”的关键一步,明确立法权限: 划定了中央与地方的立法权限,明确税种、税率等基本税收制度只能由法律规定,规范“...