手写借条有法律效力吗? 手写的借条,只要内容合法、要素齐全、意思表示真实,并且由借款人亲笔签名,就具有法律效力,手写借条不仅有效,而且是实践中最常见、最被法院认可的形式之一,相比于打印后只签名的借条,手写借条更能体现借款人的真实意愿,因为笔迹、用词修改等细节都可以作为辅助证据,为什么手写借条有效?根据《中华人民共和国民法典...
夫妻共同财产的法律规定 夫妻在婚姻关系存续期间所得的财产,为夫妻的共同财产,归夫妻共同所有,以下是具体的法律规定、范围、特殊情形以及分割原则, 夫妻共同财产的范围(法定)根据《民法典》第一千零六十二条,以下财产,无论登记在夫或妻一方的名下,都属于夫妻共同财产:工资、奖金、劳务报酬:指夫妻双方或一方在婚姻关系存续期间,因任职...
婚前协议书有法律效力吗 婚前协议书在法律上是有效的,但必须满足法定的生效条件,它并非一张简单的“保证书”或“君子协定”,而是一份具有法律约束力的合同,只要符合法律规定,在发生争议时,法院会依据协议内容来裁决,婚前协议书有效的法定条件根据中国《民法典》的规定,一份有效的婚前协议(法律上称为“婚前财产协议”)必须满足以下几个核...
借款协议书有法律效力吗 一份规范、合法的借款协议书是具有法律效力的,它本质上是一份合同,是借款人和出借人之间设立、变更、终止民事法律关系的协议,一旦双方在协议上签字(或盖章),协议即成立,对双方均具有法律约束力,要确保借款协议书完全有效,必须满足以下几个核心法律要件,如果缺少这些要件,协议可能会无效、可撤销,或者导致部分条...
交通法律咨询电话是多少 以下是几种最常用和可靠的咨询方式,您可以根据自己的情况选择:全国统一法律服务热线 (首选推荐)这是最方便、最快捷的官方渠道,电话号码:12348由政府司法行政部门设立的公共法律服务热线,提供免费的法律咨询服务,包括交通法律问题,可以咨询交通事故责任划分、赔偿标准、保险理赔、违章处理、驾驶证相关问题等...
中华人民共和国法律大全 由于法律体系庞大且不断更新,不存在一个单一的、名为“法律大全”的官方出版物,但我们可以通过理解中国法律体系的结构、层级和获取官方信息的方式,来构建一个完整的“法律大全”概念, 中国法律体系的总体结构中国的法律体系是一个层级分明的金字塔结构,根本大法位于塔尖,下位法不得与上位法相抵触,层级结构(从高到...
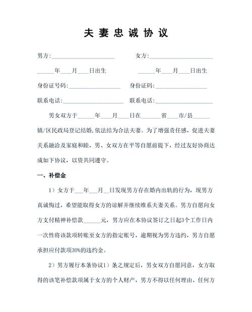
夫妻忠诚协议的法律效力 【2024最新版】夫妻忠诚协议有法律效力吗?律师:这3种情况有效,3种情况白签!** 别再傻傻签“忠诚协议”!资深律师教你避开法律陷阱,让协议真正成为婚姻的“守护神”而非“废纸一张”(引言/导语)“一方出轨,净身出户”、“禁止与异性单独相处,否则赔偿10万”……近年来,随着婚姻观念的变迁和法律意识的...
社会主义法律体系的核心 深度解析:社会主义法律体系的核心究竟是什么?三大支柱构建法治中国** 揭秘中国特色社会主义法律体系的“灵魂”与“骨架”,一文读懂中国法治建设的根本遵循引言:当您搜索“社会主义法律体系的核心”,您在寻找什么?当您在百度搜索框中输入“社会主义法律体系的核心”时,您可能是一位正在备考法律专业学生的学子,渴...
个人信息保护法规如何守护我们的隐私? 中国的个人信息保护法律体系已经建立并日趋完善,形成了一个以《中华人民共和国个人信息保护法》(PIPL)为核心,以《中华人民共和国网络安全法》(Cybersecurity Law)、《中华人民共和国数据安全法》(Data Security Law)和《中华人民共和国电子商务法》(E-commerce ...
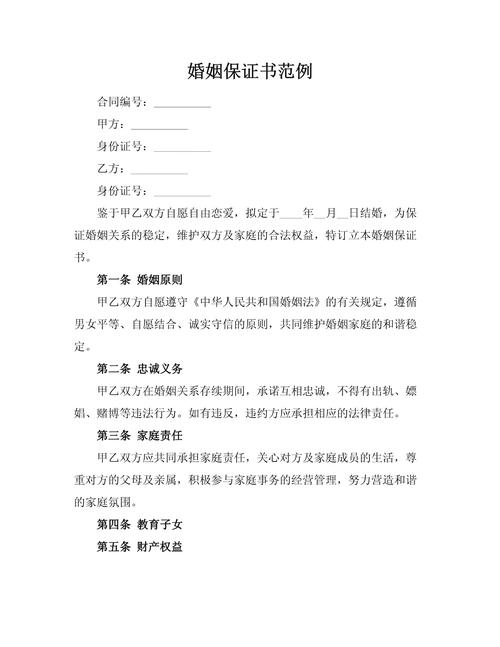
婚内保证书具法律效力吗? 哪些情况下,保证书通常有效?一份保证书如果同时满足以下四个条件,那么其内容在法律上很可能会被支持:书面形式:保证书必须是书面的,口头承诺一般难以作为证据,手写、打印后签字捺印都是可以的,当事人具有完全民事行为能力:签订保证书的双方都必须是精神正常的成年人,能够清晰理解自己行为的后果,意思表示真实:必...